| 일 | 월 | 화 | 수 | 목 | 금 | 토 |
|---|---|---|---|---|---|---|
| 1 | 2 | |||||
| 3 | 4 | 5 | 6 | 7 | 8 | 9 |
| 10 | 11 | 12 | 13 | 14 | 15 | 16 |
| 17 | 18 | 19 | 20 | 21 | 22 | 23 |
| 24 | 25 | 26 | 27 | 28 | 29 | 30 |
| 31 |
- 디자인챌린지
- 국비지원교육
- Java
- 내일배움카드
- UXUI기초정복
- UXUIPrimary
- 디자인강의
- 부트캠프
- Be
- 시스템설계
- 디자인교육
- 국비지원취업
- UXUI챌린지
- KDT
- 오픈챌린지
- baekjoon
- 패스트캠퍼스
- 티스토리챌린지
- 오픈패스
- 백엔드 부트캠프
- 국비지원
- 오블완
- 백엔드개발자
- mysql
- JPA
- 환급챌린지
- OPENPATH
- API
- Spring
- 백준
- Today
- Total
군만두의 IT 개발 일지
[2주차] 내일배움캠프 Spring Java - AI 활용 비즈니스 프로젝트 DAY2 - postgreSQL 설치하기 본문
[2주차] 내일배움캠프 Spring Java - AI 활용 비즈니스 프로젝트 DAY2 - postgreSQL 설치하기
mandus 2025. 2. 13. 19:21
오늘은 어제 작성한 S.A의 피드백을 바탕으로 본격적인 개발을 시작한다.
먼저 Git Repository를 하나 생성해서 스프링 프로젝트 초기 설정을 마쳤다. 그 과정에서 commit, branch, issues, pr 컨벤션을 정하고 Slack 팀 채널을 하나 생성하는 등 사전에 정해야 하는 것들을 정하고 시작했다.
Git & PR 특강
Github를 처음 사용하는 분들도 있어서 그런지, 튜터님이 Git 관련 특강을 진행해주셨다. 내용은 Github로 협업을 해본 사람이라면 대부분 아는 내용이었는데, 주요 내용은 다음과 같다.
1. 브랜치 명과 커밋 메시지의 좋은 예
커밋 메시지는 '커밋 컨벤션' 키워드로 구글링에 하면 나오는 기본적인 내용들이었다. 우리 조는 아래처럼 정했다.

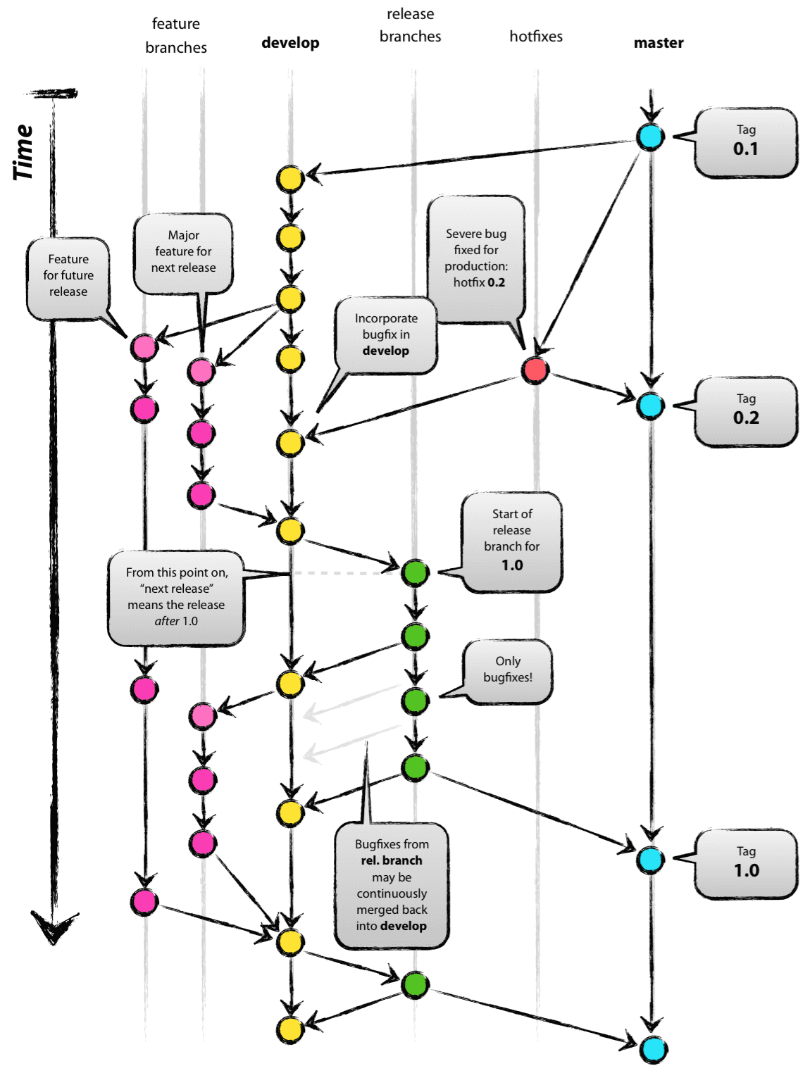
그리고 브랜치는 git-flow를 바탕으로 설명해 주셨다. git-flow는 아래 이미지가 가장 정확하게 설명하는 듯하다. 자세한 내용은 우아한형제들 블로그에서 확인 가능하다. 우리 조에서는 main, dev, feature 이렇게 3개의 브랜치 위주로 작업할 것 같다.

2. GitHub PR Template 사용하여 PR 하는 방법
PR 템플릿을 사용하는 방안은 이전 프로젝트에서도 사용했는데, 설정해두면 PR을 작성할 때 자동으로 생성되니까 작업이 조금 더 편해지는 것 같긴 하다. 방법은 간단하다.
.github 디렉터리 안에 pull_request_template.md 파일을 추가하면 된다. 파일 내용은 아래처럼 쓰면 된다. Issues 템플릿과 같이 추가해보자고 팀원들한테 건의해야겠다.
## 변경 타입
- [ ] 신규 기능 추가/수정
- [ ] 버그 수정
- [ ] 리팩토링
- [ ] 설정
- [ ] 비기능 (주석 등 기능에 영향을 주지 않음)
## 변경 내용
- **as-is**
- (변경 전 설명을 여기에 작성)
- **to-be**
- (변경 후 설명을 여기에 작성)
## 코멘트
- (추가적인 설명이나 코멘트가 필요한 경우 여기에 작성)
3. 충돌 케이스와 해결방법
merge 충돌이 발생하면 IntelliJ IDEA 같은 경우에는 conflict 버튼을 클릭하여 직접 충돌이 발생한 부분을 해결할 수 있다. 강의 또한 비슷하게 설명한 듯하다.

S.A 피드백
회의가 끝난 후에는 튜터님에게 S.A 피드백을 받았다. 테이블 타입 같은 경우, VARCHAR(50) 보다는 대부분 VARCHAR(255)를 사용하니 조금 더 고민해보라고 들었다.

API 명세서는 내가 맡았던 가게 API를 store가 아닌 orders쪽으로 변경하는 것 외에는 구글 스프레드시트 양식을 체계적으로 잘 구성했다고 칭찬을 들었다.

그리고 인프라 설계도에는 ec2를 추가하는 것이 좋다고 피드백을 받았다. 지금은 소규모 프로젝트라서 인프라가 간단하지만, 실무에서는 더 복잡해진다고 한다.

postgreSQL 설치
이번 프로젝트에서는 postgreSQL을 사용해야 한다. postgreSQL은 처음 사용해보는데, Docker로 간단하게 설치를 진행했다. 팀원들도 그렇고 담임 매니저님 설명을 들어보니 보통 Docker에 설치하거나 postgreSQL을 직접 설치하는 2가지 방법을 사용하는 것 같다. 이것도 방법은 간단하다.
1. Docker 이미지 다운로드
docker pull postgres
2. Docker로 PostgreSQL 컨테이너 실행
docker run --name some-postgres -e POSTGRES_PASSWORD=mysecretpassword -d -p 5432:5432 postgres
3. Docker 컨테이너에 접속
docker exec -it some-postgres psql -U postgres'개발일지 > 스파르타코딩클럽' 카테고리의 다른 글
| [3주차] 내일배움캠프 Spring Java - AI 활용 비즈니스 프로젝트 DAY4 - Store CRUD 구현 (0) | 2025.02.17 |
|---|---|
| [2주차] 내일배움캠프 Spring Java - AI 활용 비즈니스 프로젝트 DAY3 - Issues & PR Template 설정하기 (0) | 2025.02.14 |
| [2주차] 내일배움캠프 Spring Java - AI 활용 비즈니스 프로젝트 DAY1 - S.A 작성하기 (0) | 2025.02.12 |
| [2주차] 내일배움캠프 Spring Java 심화 부트캠프 3기 - MSA (0) | 2025.02.11 |
| [2주차] 내일배움캠프 Spring Java 심화 부트캠프 3기 - JPA 심화 (1) | 2025.02.10 |
